关于公布2025年世界职业院校技能大赛争夺赛国内赛区、承办赛道和承办院校名单的通知
时间:
2025-07-23
来源:赛好办 浏览:302
关于公布2025年世界职业院校技能大赛争夺赛国内赛区、承办赛道和承办院校名单的通知
赛执委函〔2025〕6号
各省、自治区、直辖市教育厅(教委),新疆生产建设兵团教育局:
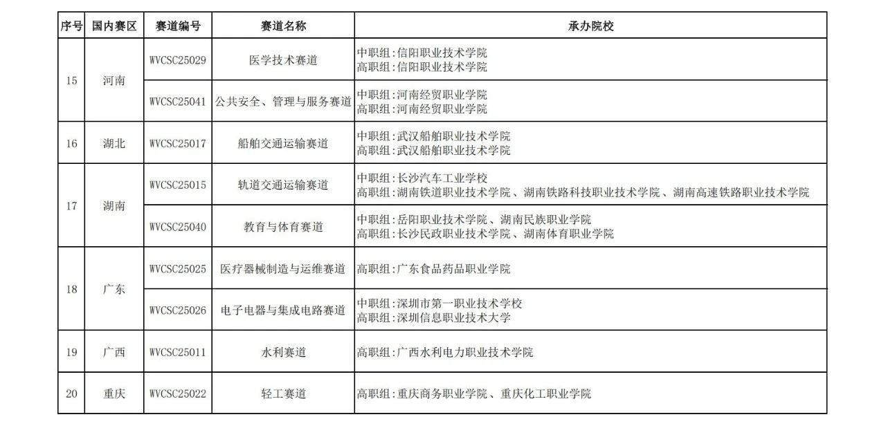
根据《2025年世界职业院校技能大赛实施方案》和《关于开展2025年世界职业院校技能大赛争夺赛赛区申报工作的通知》有关要求,世界职业院校技能大赛(以下简称大赛)执行委员会组织开展了2025年大赛争夺赛国内赛区申报工作,共收到29个省级教育行政部门提交的赛区承办赛道申报材料。按照2025年大赛赛区申报遴选规则,大赛执委会组织专家进行了遴选,结果已经大赛组委会秘书处审定,现予以公布(见附件)。
请各赛区按照大赛有关要求,做好本赛区承办相应赛道的赛前筹备和组织实施工作。
联系人:吕老师 010-58556747





世界职业院校技能大赛执行委员会
(教育部职业教育发展中心代章)
2025年7月22日
来源:世界职业院校技能大赛官网
实训室建设