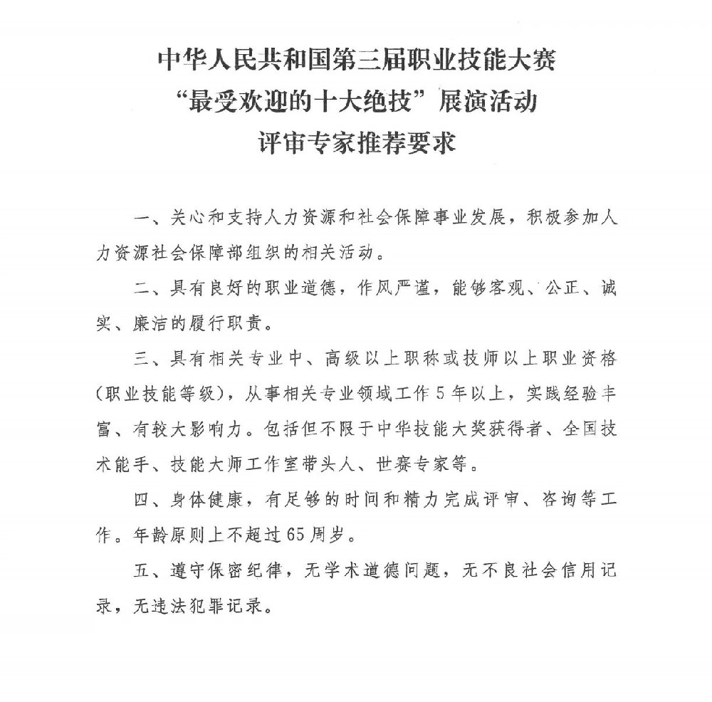
关于征集中华人民共和国第三届职业技能大赛“最受欢迎的十大绝技”展演活动项目的通知
关于征集中华人民共和国第三届职业技能大赛
“最受欢迎的十大绝技”展演活动项目的通知
各省、自治区、直辖市及新疆生产建设兵团人力资源社会保障厅(局),国务院有关部门、有关行业组织人事劳动保障工作机构:
根据《人力资源社会保障部关于举办中华人民共和国第三届职业技能大赛的通知》(人社部函〔2025〕16号)要求,大赛期间将组织开展“最受欢迎的十大绝技”展演活动(以下简称绝技展演活动)。现就有关事项通知如下:
一、总体目标
围绕“技能照亮前程”主题,弘扬劳模精神、劳动精神、工匠精神,激发广大劳动者学习技能、热爱技能、投身技能的热情,进一步提升中华人民共和国职业技能大赛的参与度和互动性,营造人人参与的良好氛围。
二、活动内容和安排
本次活动由中华人民共和国第三届职业技能大赛组委会和执委会共同组织实施。
(一)活动内容。面向社会广泛征集绝技绝活,吸引全民参与,扩大社会影响力,展现各地、各行业企业有特色、有代表性的绝技绝活项目。
(二)时间安排。分四个阶段进行:一是项目征集(2025年5月),面向社会广泛征集绝技绝活项目,由专家从中遴选出100个项目进入网络展播。二是网络展播(2025年6月至7月),入选网络展播的100个项目在央视网等媒体进行展播,通过专家评审和网络投票,选出30个绝技绝活项目进入现场展演。三是现场展演(2025年9月),在第三届中华人民共和国职业技能大赛现场展演,通过央视网等媒体直播,由专家评审、网络投票和现场观众投票,评选出中华人民共和国第三届职业技能大赛“最受欢迎的十大绝技”。四是闭幕式表演(2025年9月),在中华人民共和国第三届职业技能大赛闭幕式上揭晓“最受欢迎的十大绝技”,同时,选择部分视觉观赏性强、技能特色鲜明、适合舞台表演的绝技绝活项目在闭幕式表演。
三、征集要求
(一)展演项目评审标准。申报项目包括生产制造、数字技术、艺术创意、美食制作、社会服务、其他等六大类。评审标准要求具有技能性、推广性、独创性、挑战性、观赏性。其中,技能性是指生产、生活中的一技之长,对提高个人就业能力和就业质量具有促进作用;推广性是指在传技带徒、乡村振兴、富民增收等方面取得突出成效;独创性是指在特定行业和技术领域内达到顶尖水平,对行业技术技能的创新发展具有重要引领作用;挑战性是指在实施过程中存在一定难度和不确定性,需要充分发挥个人潜能、付出更多努力才能完成;观赏性是指项目展演内容具有较强视觉冲击力和形象感染力,适合视频展播和大舞台展示。
(二)技术标准。申报的短视频时长不超过3分钟,以MOV格式或MP4格式提交,分辨率为1920*1080。建议使用高分辨率摄像机或手机拍摄,如用手机拍摄须采用横向拍摄;使用定向防噪音麦克风,确保视频内没有风声、无关人员说话声、手机铃声等噪音;拍摄环境以自然光为主,可根据需要使用辅助光源。
(三)版权要求。申报短视频须为申报人原创,申报人应确定对作品具有独立、明确、无争议的知识产权。申报作品不涉及肖像权、名誉权、隐私权、著作权、商标权、专利权、商业秘密等法律纠纷,不涉及国家秘密和工作秘密,如因此产生任何纠纷,由申报人承担全部法律责任。申报人同意免费授予主办方对申报作品发表、放映、出版、宣传及展览的权利。作品提交后即视为许可主办方或其授权第三方无偿使用该作品。申报人按有关规定享有相应权利。
四、工作要求
(一)各地、各有关部门、行业组织要高度重视、加强领导,对推荐项目的内容和形式进行审核,确保主题突出、特色鲜明、形式新颖。要将参加现场展演人员纳入本地、本部门参赛代表团管理。同时,明确1名工作人员作为联络人,并于5月20日前报组委会活动指导组。
(二)请各单位根据评审专家推荐要求(见附件1)推荐一名评审专家,并填写《中华人民共和国第三届职业技能大赛“最受欢迎的十大绝技”展演活动评审专家推荐表》,于5月20日前报组委会活动指导组。
(三)各地、各有关部门、行业组织要结合职业技能竞赛或相关活动,选拔出6-8个具有不同特色的绝技绝活项目,并于2025年5月30日前,填写《中华人民共和国第三届职业技能大赛“最受欢迎的十大绝技”展演活动项目推荐表》,加盖公章后,与推荐项目视频一并发送至执委会展示交流工作部邮箱(邮件主题、视频名称请标注“推荐单位+申报人+标题”),同时抄送组委会活动指导组邮箱,也可使用百度网盘传输视频。
(四)已被评为中华人民共和国第一届、第二届职业技能大赛“最受欢迎的十大绝技”项目不再列入推荐范围。
五、联系方式
(一)组委会活动指导组
联系人:邹源、王涵
电 话:(010)84201667、84202222
邮 箱:mohrss_waishichu@126.com
地 址:北京市东城区和平里中街12号国际交流中心
邮 编:100716
(二)执委会展示交流工作部
联系人:燕秋、马沁园
电 话:(0371)67882532
传 真:(0371)67882532
邮 箱:20834510@qq.com
地 址:河南省郑州市中原区陇海西路350号郑州技师学院9号楼208展示交流部
邮 编:450006



中华人民共和国第三届职业技能大赛组委会秘书处
(人力资源社会保障部职业能力建设司代章)
2025年5月12日
实训室建设